登录
您好,超级管理员! 进入后台
 
站内搜索:
 
您现在的位置是:首页>>教育科研>>名师工作室>>文章内容
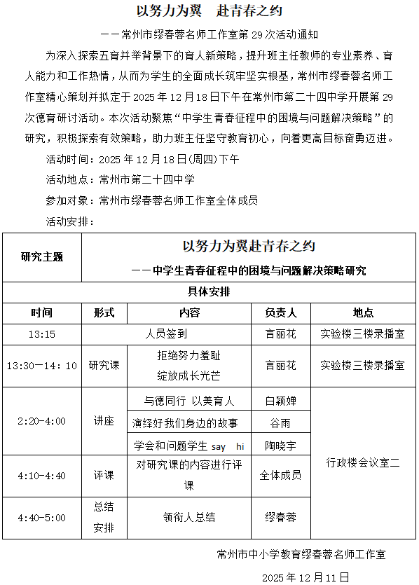
常州市中小学教育缪春蓉名教师工作室第二十九次活动通知
发布时间:2025-12-11   点击:   来源:原创   录入者:二十四中宣

常州市缪春蓉名师工作室第29次活动通知.png


附件
    关闭窗口
    打印文档

    主办单位:常州市第二十四中学 苏ICP备05086717号-1
    地址:常州市罗汉路9号
    技术支持:常州市教育科学研究院、常州万兆网络科技有限公司 访问统计