登录
您好,超级管理员! 进入后台
 
站内搜索:
 
您现在的位置是:首页>>教育科研>>课题研究>>文章内容
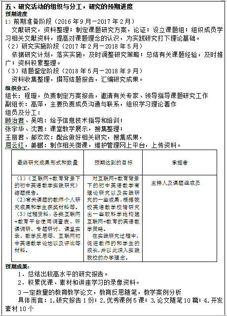
《互联网+时代下初中英语阅读教学模式的实践研究》课题开题论证书、立项文件、中期评估表、相关活动、结题鉴定书
发布时间:2019-06-03   点击:   来源:原创   录入者:二十四中宣

3_副本.jpg

8.jpg


中期.jpg

14.jpg

2_副本.jpg


附件
    关闭窗口
    打印文档

    主办单位:常州市第二十四中学 苏ICP备05086717号-1
    地址:常州市罗汉路9号
    技术支持:常州市教育科学研究院、常州万兆网络科技有限公司 访问统计